手机版
收藏本站
首页
公司简介
企业荣誉
发展历程
华体会(中国)
产品中心
最新动向
公司动态
行业新闻
营销网络
资料下载
学习视频
华体会(中国)
产品分类
开发板/评估板
-
电机驱动/电机
工业模拟量模块
液晶/信号转换板
当前位置:
首页
>
产品中心
>
开发板/评估板
>
硬石F103-PRO控制板
硬石F103-PRO控制板
价格:
¥400 元
购买咨询:
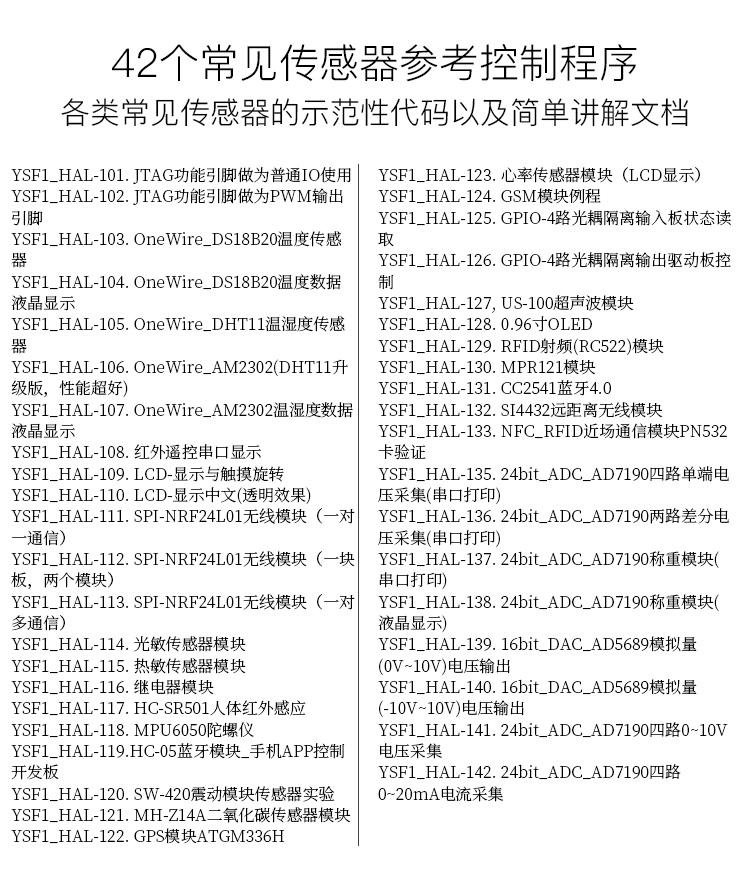
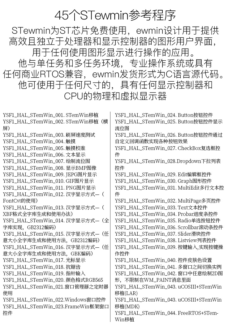
产品介绍
开云·体育
|
九游网
|
米兰游戏官网
|
安博app最新版下载
|
安博手机端
|
华体会平台
|
九游j9官方网站
|
九游·官方版web站入口
|
华体会官方版网站登录入口_华体会(中国)
|